AI自动生成PPT已成为职场提效的刚需。实测证明:自动生成PPT的AI能将初稿制作时间缩短 80%,但在逻辑深度上仍需人工微调。这类工具不仅是套用模板,更是通过语义理解实现内容与设计的智能匹配。那么,在众多的 ai ppt自动生成 工具中,哪些是真生产力,哪些只是噱头?本文将拆解其工作原理,并深度评测博思AIPPT、Beautiful.AI、SlidesAI、Prezi等6款ai ppt自动生成工具,为你锁定最佳选择。

1. AI自动生成PPT的工作原理是什么
AI自动生成PPT的核心原理是利用自然语言处理(NLP)和机器学习技术,通过用户提供的主题或内容,自动分析并生成符合要求的PPT模板、排版、文字和图片元素。这些工具通常会通过以下步骤生成PPT:
- 输入主题:用户提供主题或简单的内容框架
- 自动排版:AI根据内容自动推荐布局,并优化页面结构
- 内容生成:AI会生成相关文字内容,自动填充文字框和项目列表
- 视觉优化:选择适当的图片、图表,自动美化设计,使PPT更具吸引力
2. 如何定义“好用的 AI PPT”?
在进入具体的工具测评之前,我们需要统一一套科学的评价体系。通过调研数十位资深 PPT 高手和职场小白的反馈,我们提炼出了衡量 AI PPT 工具优劣的四个维度:
(1)内容逻辑
这是 AI 的“大脑”。好的工具不应只是简单堆砌文字,而是要理解行业背景,能自动生成清晰的目录结构(大纲),并能进行有深度的内容扩写,避免产生严重的“AI 幻觉”。
(2)视觉美感
这是 AI 的“审美”。我们关注它能否自动匹配符合主题的色调、字体和高质量配图,生成的幻灯片是具备现代设计感的卡片式布局,还是十年前那种令人窒息的“汇报风”。
(3)编辑自由度
生成只是开始。好工具必须支持“生成后的精细微调”,包括一键换肤、调整局部元素、甚至是与 AI 对话微调单页内容,而不是让用户面对一个无法修改的死板文件。
(4)导出兼容性
对于大多数企业环境,PPTX 格式依然是硬通货。能否完美导出到本地 Powerpoint 运行,且不出现字体丢失或排版错乱,是衡量其生产力落地能力的关键指标。
3. 自动生成PPT的AI工具实测
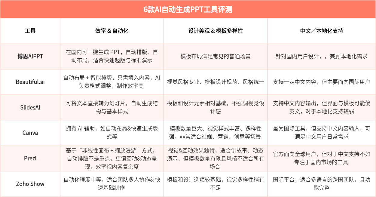
(1)博思AIPPT:简单易用的专业AI PPT自动生成工具

博思 AIPPT 是一款 AI 驱动的 PPT自动生成工具,通过自动化内容拆分、排版和视觉优化,帮助企业、教育机构及职场用户快速生成高质量幻灯片,提高工作效率与内容表达力。👉点击免费使用
优点:
- 全中文支持:无需担心语言障碍,操作简便,适合国内用户
- 多种风格选择:提供丰富的模板库,涵盖商务、教学、演讲等多种场景
- AI一键生成:自动排版与智能配色功能,提升PPT视觉效果
适用场景:
快速制作简单、标准化的PPT,适合职场白领、学生、创业团队等。
(2)Beautiful.ai:设计感强,适合注重视觉的用户

Beautiful.ai 是一款国际知名的AI驱动PPT设计工具,能根据输入内容自动调整布局、配色和字体等元素。
优点:
- 智能设计:内置智能模板,自动调整字体、配色、间距等,确保设计统一美观
- 丰富的模板选择:提供不同风格的模板,适用于商业报告、项目汇报、教育演示等场景
- 高质量的视觉效果:适合对PPT视觉效果有高要求的用户
适用场景:
适合设计师、创意工作者、需要高颜值PPT的用户。
(3)SlidesAI:适合快速生成基础PPT

SlidesAI 是一款非常适合快速生成基础PPT的工具,特别适用于简单报告、教学展示等场合。
优点:
- 快速生成:从文字到PPT的转换速度快,适合紧急任务
- 操作简单:只需输入文本内容,自动生成结构和排版,操作门槛低
适用场景:
适合学生、快速报告、会议等场合,不适合需要高设计感的场景。
(4)Prezi:动态演示效果佳,适合创意演讲

Prezi 是一款独具特色的动态演示工具,能够创建非常生动、具有沉浸感的PPT。
优点:
- 动态效果:支持动态场景切换,适合演讲和创意展示
- 高度互动性:能够在演示过程中与观众互动,适合需要吸引观众注意的场合
适用场景:
适合创意演讲者、教育工作者、营销专家等。
(5)Canva:轻松创作,免费工具

Canva 是一款广受欢迎的在线设计工具,提供了强大的PPT模板和一键生成功能,适合新手用户。
优点:
- 操作简单:适合没有设计经验的用户,通过拖放方式即可完成PPT制作
- 免费使用:基础功能免费,适合预算有限的用户
- 海量模板和图标:拥有丰富的设计素材库,用户可以自由选择
适用场景:
适合小企业主、社交媒体营销、教育等需要设计简单PPT的场景。
(6)Zoho Show:团队协作,兼容性强

Zoho Show 是一款支持团队协作的PPT制作工具,兼容Google Slides,适合团队项目协作。
优点:
- 多人实时协作:支持团队成员共同编辑和评论,适合团队工作
- 兼容性强:支持多平台协作,兼容Google Slides、Microsoft PowerPoint等
适用场景:
适合需要多人协作的企业或团队。
4. AI自动生成PPT工具对比
AI 自动生成 PPT 工具确实能够大大提高工作效率,尤其适用于需要快速完成演示文稿的场合,下面是为上述介绍的这6款工具做一下简介对比:

总之,不管哪款工具,只要选对符合自己需求的,AI 自动生成 PPT 就能够让你的演示更加轻松高效——节省时间、减少重复劳动、让内容与设计都更专业。👉立即在线体验AIPPT自动生成